IOGC Remediation, Reclamation, and Surrender Process Flow Chart

Effective August 1, 2019

PDF Version (527 Kb, 1 page)

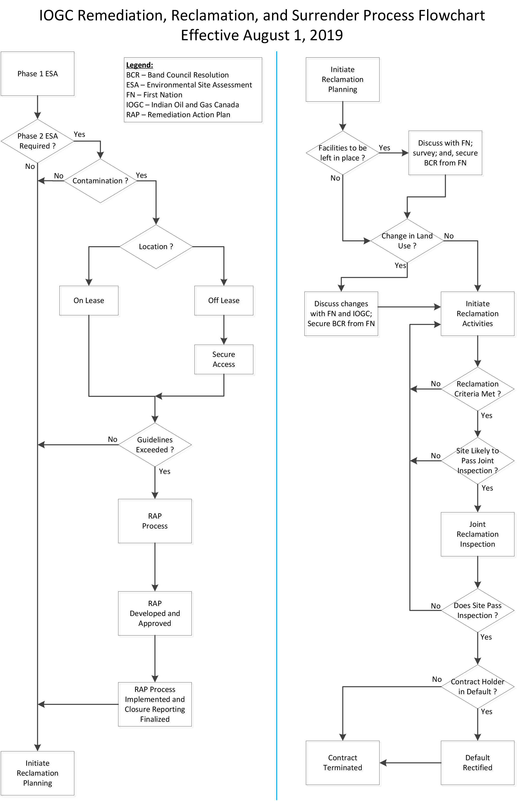
Abbreviations

  • BCR – Band Council Resolution
  • ESA – Environmental Site Assessment
  • FN – First Nation
  • IOGC – Indian Oil and Gas Canada
  • RAP – Remediation Action Plan
Description of IOGC Remediation, Reclamation and Surrender Process Flow Chart effective August 1, 2019

Decision Point boxes are in a diamond shape and step process boxes are in rectangular shape.

The process flow chart starts with a phase 1 ESA rectangular step box. An arrow exits this box to a decision diamond that states phase 2 ESA required? A yes and no arrow each exit this box.

If yes then an arrow leads to another diamond decision box which states contamination?

If no then an arrow leads to another rectangular step box which states initiate reclamation planning.

From the contamination? Decision diamond box, there are two arrows exiting the box yes or no.

If yes then an arrow leads to another decision diamond box which states location? There are two arrows exiting this box, two rectangular step boxes, one off lease and one on lease.

From the off lease rectangular step box an arrow exits to another rectangular box which states secure access. An arrow access this box and meets up with the on this arrow which connects with the Guidelines exceeded? Described below.

From the on lease rectangular step box an arrow exits to diamond decision box which states guidelines exceeded?

If no then an arrow leads to another rectangular step box which states initiate reclamation planning.

If yes then an arrow exits the box and goes into a rectangular step box which states RAP process.

From the RAP rectangular step box an arrow exits and leads into a rectangular step box which states RAP developed an approved.

From the RAP developed an approved rectangular step box an arrow exits and leads into a rectangular step box, which states RAP implemented and closure reporting finalized.

An arrow then exits the box and leads into the rectangular step box which states initiate reclamation planning.



An arrow then exits this box and leads into a diamond decision point box which states facilities to be left in place? A yes and no arrow each exit this box.

If yes then an arrow leads to a rectangular step box which states survey and secure BCR from First Nation. An arrow exits this box and leads into the box described below.

If no then an arrow leads to a diamond decision point box which states change in land use? A yes and no arrow each exit this box.

If yes then an arrow leads to rectangular step box which states discuss changes with First Nation and IOGC and secure BCR for First Nation. An arrow exits this box and leads into the box described below.

If no then an arrow leads to a rectangular step box which states initiate reclamation activities.

An arrow leads from the initiate reclamation activities box to a diamond decision box which states reclamation criteria met? A yes and no arrow each exit this box.

If no then an arrow exits and returns to the initiate reclamation activities box.

If yes then an arrow exits this box and leads to diamond decision box which states site likely to pass inspection? A yes and no arrow each exit this box.

If no then an arrow exits and returns to the initiate reclamation activities box.

If yes then and arrow exits and leads to a rectangular step box which states joint reclamation inspection.

An arrow exits this box to a diamond decision point box which states does site pass inspection? A yes and no arrow each exit this box.

If no then an arrow exits and returns to the initiate reclamation activities box.

If yes then an arrow exits to a diamond decision box which states contract holder in default? A yes and no arrow each exit this box.

If yes then an arrow exits to obtain killer step box which states default rectified. And arrow exits and leads to the box describe below.

If no then an arrow exits this box to a rectangular step box which states contract terminated.

Notes:

Did you find what you were looking for?

What was wrong?

You will not receive a reply. Don't include personal information (telephone, email, SIN, financial, medical, or work details).
Maximum 300 characters

Thank you for your feedback

Date modified: